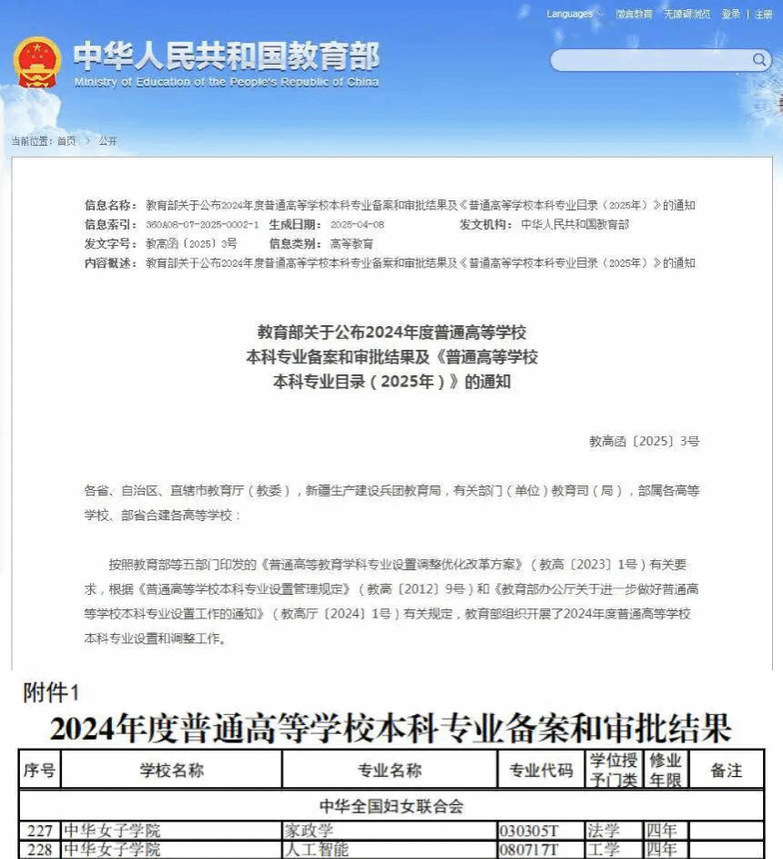
近日,教育部印发《关于公布2024年度普通高等学校本科专业备案和审批结果的通知》(教高函〔2025〕3号),我校申报的家政学专业、人工智能专业均成功获批。截至目前,我校本科专业总数达到20个,涵盖法学、教育学、管理学、经济学、文学、艺术学、工学7个学科门类。

本次增设的2个本科新专业,是学校主动对接国家发展战略和服务妇女事业发展需求,积极把握应对信息技术革命和产业变革的机遇和挑战,聚焦高素质应用型人才培养、提升人才自主培养能力和质量、推进高水平特色型女子大学建设的重要举措。
新专业的获批,为学校学科专业结构的科学布局注入了新的活力,是学校在积极构建服务妇女、儿童、家庭领域的特色专业以及国内前瞻性专业方面取得的新突破,标志着我校专业设置和人才培养迈上了新的台阶。
家政学专业、人工智能专业将在今年9月迎来首批学生,学校将以此为契机,继续深化本科教育教学改革,统筹教学资源,集中优势力量,加快形成高水平人才培养体系,培养面向未来、服务社会的高素质创新人才。
(转自中华女子学院微信公众号)